


Avicenna Umut Hastanesi, sağlıkta kalite prensibiyle 1998 yılından itibaren Kartal bölgesinde hizmet sunmaya başlamıştır. Avicenna Umut Hastanesi, cerrahi operasyonları modern tıbbın son imkanlarını kullanarak uygulamaktadır. Teknolojinin bütün imkanlarından faydalanılarak hazırlanan Özel Avicenna Hastanesi, senenin 365 günü boyunca, uzman çalışan kadrosu ve tecrübeli doktorlarıyla hizmet sunmaktadır. Öte yandan, poliklinikleri, doğumhaneleri ve ambulanslarıyla da 24 saat hastalarının hizmetindedir.
Kalite ve sevgi gibi ilkelerden bugüne kadar hiç ödün vermeyen Avicenna Umut Hastanesi, tıp teknolojilerini, çalışanlarını ve ilkelerini en doğru şekilde seçerken, sevgi konusunda asla taviz vermemiştir. Sağlık hizmetlerini en ekonomik şekilde hastalarına ulaştırmayı hedefleyen hastane, bütün sağlık çalışanları için de en doğru ve uygun çalışma ortamını sağlamakla görevlidir. Söz konusunun sağlık olması durumunda hassasiyetin her zaman iki kat daha arttığının farkında olan hastane, ırk, din, dil, cinsiyet, ekonomik ve sosyal farklılıklar göz önünde bulundurulmaksızın, tanı ve tedavi işlemlerini uygular.
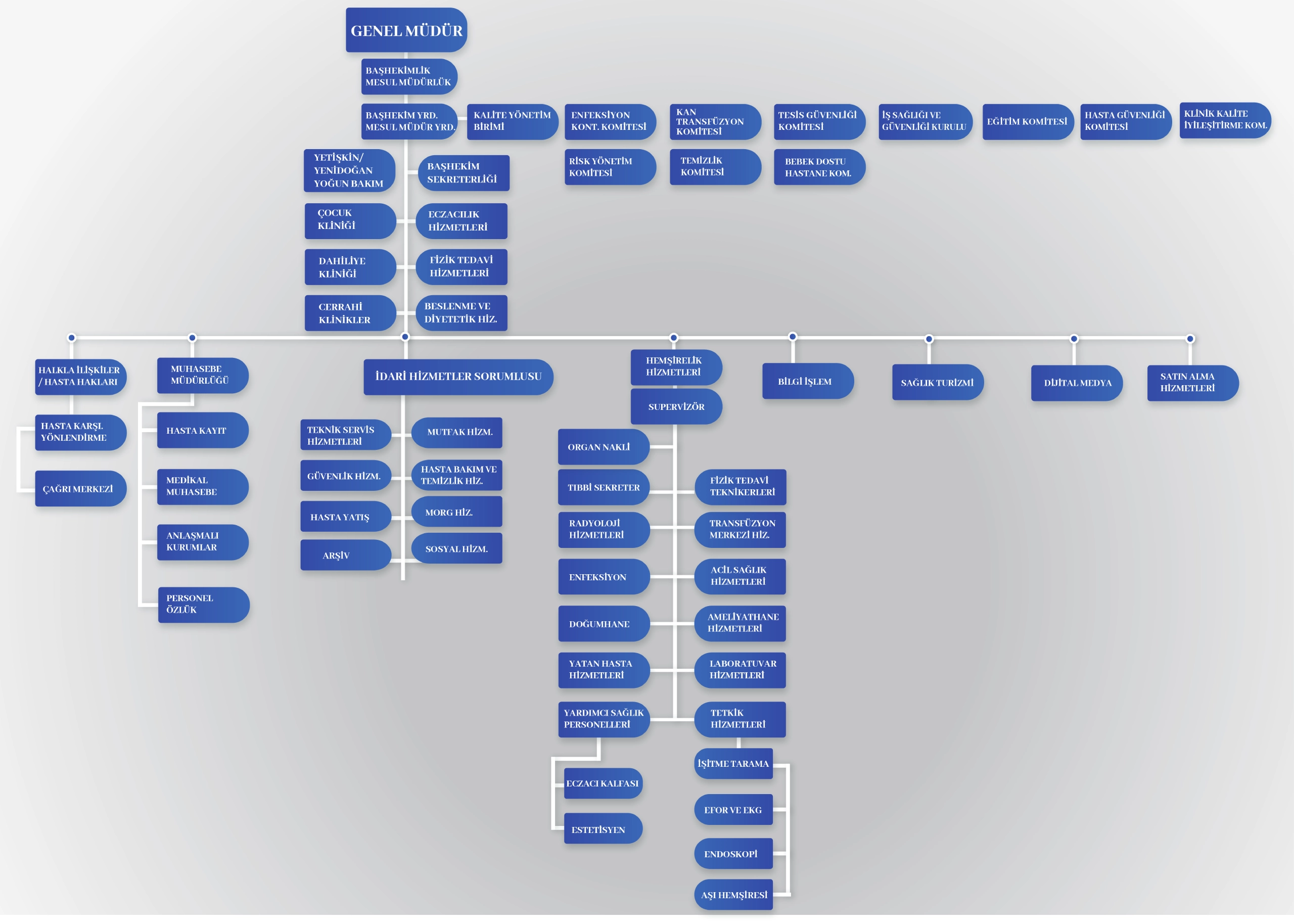
Avicenna Umut Hastanesi kuruluş sürecinde, insanının en iyi ve en kaliteli sağlık hizmetini alabilmesini istemiş ve bu uğurda faaliyetler yürütmüştür. Bu noktada 2005 senesinde doğan kalite serüveni, 2008 yılında ISO 9001 ve 2008 Kalite Standartları Sertifikası ile güçlendirilmiştir. 2008 senesinde Sağlık Bakanlığı Sağlıkta Kalite Standartları uyum süreci tamamlanmış, devamlı olarak ilerleme ilkesiyle kalite yolcuğuna devam edilmiştir.






Kadıköy yönünden geliyorsanız, Bağdat Caddesi minibüs yolu üzerinde sağda hastanemize ulaşabilirsiniz. Gebze yönünden geliyorsanız, D100 yolu üzerinde Kartal Köprüsü’nden, Kartal Merkez’e vardıktan sonra minibüs yolu üzerinde solda hastanemize ulaşabilirsiniz.
Samandıra Kartal Bağlantısı yolu üzerinde Yakacık Caddesi yolunu takip ederek solda hastanemize ulaşabilirsiniz. Kurtköy D100 üzerinden Pendik Köprüsü’nden sahil yolunu takip ederek hastanemize ulaşabilirsiniz.
Halkalı-Gebze Marmaray istikametinde Başak İstasyonu’nda indikten sonra istasyon çıkışında hastanemize ulaşmış olacaksınız.

> Kartal Avicenna Hastanesi Kalite Yönetim Ekibi Çalışmaları
